近日,中国农业科学院哈尔滨兽医研究所在狂犬病病毒(RABV)入侵宿主细胞机制的研究中取得重要进展,首次阐明了葡萄糖调节蛋白78(GRP78)通过调控细胞膜表面病毒受体的稳定性促进RABV入侵的机制。相关研究成果发表在《病毒学杂志(Journal of Virology)》上。
狂犬病是一种致死率极高的人兽共患病。现有的研究表明,RABV通过其囊膜糖蛋白特异性结合宿主细胞膜上的受体,利用网格蛋白介导的内吞途径入侵宿主细胞。目前已鉴定出nAChR、NCAM、NGFR和mGluR2四种RABV的潜在受体,但这些受体在细胞膜表面稳定表达的调控机制尚不明确。
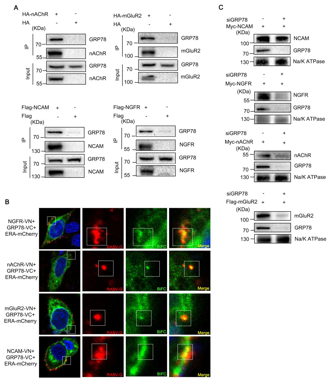
该研究证实,GRP78是RABV感染细胞的关键宿主蛋白。敲低GRP78的表达可显著抑制RABV的内吞过程。使用GRP78单克隆抗体或靶向GRP78的特异性抑制剂(如HA15分子)均能有效阻断RABV感染。机制研究揭示,GRP78并非与RABV囊膜糖蛋白发生直接结合,而是通过其N端第19-50位氨基酸与上述四种RABV潜在受体发生直接相互作用。这种直接的互作使得GRP78与病毒受体-RABV在细胞膜表面形成复合物,稳定了受体在细胞膜上的表达水平,最终促进病毒的内吞。这一发现完善了RABV入侵的分子机制网络,深化了对宿主-病毒相互作用机制的理解,为研发靶向GRP78的抗狂犬病药物提供了重要的理论基础与新靶点。

重要人兽共患病与烈性外来病创新团队王翀副研究员和温志远研究员为共同第一作者,步志高研究员和王金良研究员为共同通讯作者。该研究得到了国家自然科学基金(31900149)的资助。
论文标题:GRP78 promotes rabies virus entry through interacting with viral receptors
原文链接:https://doi.org/10.1128/jvi.00039-26